协会资讯   News
联系我们   Contact Us
搜索   Search
你的位置:首页 > 协会资讯 > 协会新闻

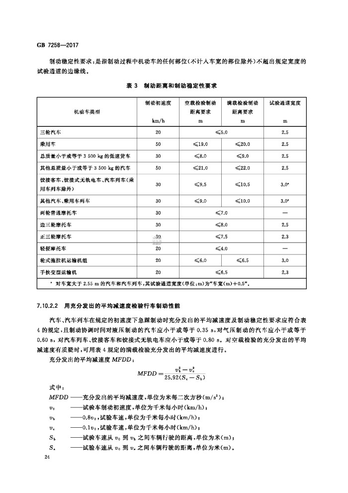
机动车运行安全技术条件

2019/4/27 11:02:16      点击:2443
437355017