协会资讯   News
联系我们   Contact Us
搜索   Search
你的位置:首页 > 协会资讯 > 协会新闻

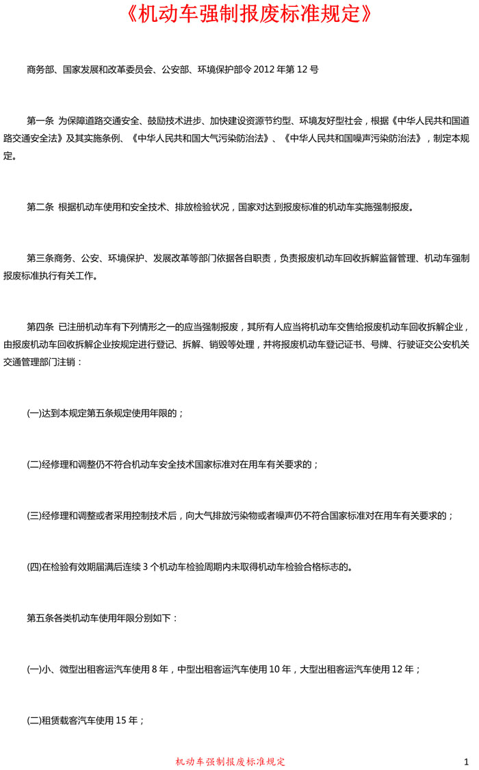
机动车强制报废标准规定

2019/4/27 10:54:09      点击:3533
437355017