协会资讯   News
联系我们   Contact Us
搜索   Search
你的位置:首页 > 协会资讯 > 协会新闻

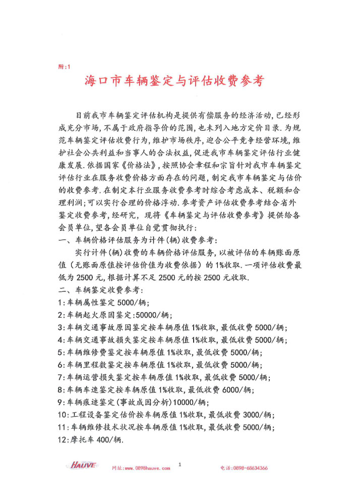
关于(海口市车辆鉴定与评估收费参考)的通知

2020/11/3 16:16:15      点击:2184
437355017